ÓÀÓ¯»á¹ÙÍø

ÓÀÓ¯»á¹ÙÍø¼ò½é

Ϊ± £»¤ºÍ¸ÄÉÆÇéÐÎ £¬·ÀÖÎÎÛȾºÍÆäËû¹«º¦ £¬°ü¹Ü¹«ÖÚ¿µ½¡ £¬ÍƽøÉú̬ÎÄÃ÷½¨Éè £¬Ôö½ø¾­¼ÃÉç»á¿ÉÒ»Á¬Éú³¤ ¡£½ÚÔ¼ºÍÑ­»·Ê¹ÓÃ×ÊÔ´¡¢± £»¤ºÍ¸ÄÉÆÇéÐΡ¢Ôö½øÈËÓë×ÔȻЭµ÷µÄ¾­¼Ã¡¢ÊÖÒÕÕþ²ßºÍ²½·¥ £¬Ê¹¾­¼ÃÉç»áÉú³¤ÓëÇéÐα £»¤ÏàЭµ÷ ¡£

ÉÂÎ÷ÓÀÓ¯»á¹ÙÍø¹¤Òµ¼¯ÍÅÓÐÏÞÔðÈι«Ë¾²ÆÎñÓë×ʲúÖÎÀí²¿¡¢²ÆÎñ¹²ÏíÖÐÐÄ¡¢Éó¼ÆÖÐÐĵȸÚλ¹ûÕæ¾ºÆ¸±ÊÊÔͨ¸æ

2026-02-04

ƾ֤ÉÂÎ÷ÓÀÓ¯»á¹ÙÍø¹¤Òµ¼¯ÍÅÓÐÏÞÔðÈι«Ë¾¡¶ÉÂÎ÷ÓÀÓ¯»á¹ÙÍø¼¯ÍŹØÓÚ¹ûÕæ¾ºÆ¸²ÆÎñÓë×ʲúÖÎÀí²¿¡¢²ÆÎñ¹²ÏíÖÐÐÄ¡¢Éó¼ÆÖÐÐĵȸÚλµÄͨ¸æ¡·ÓйØÒªÇó £¬Ï־ͱÊÊÔÓйØÊÂÏî°²ÅÅÈçÏ£º

Ò»¡¢±ÊÊÔʱ¼ä

2026Äê2ÔÂ7ÈÕ£¨ÖÜÁù£©ÉÏÎç9:00¡ª11:00

¶þ¡¢±ÊÊÔËùÔÚ

¼¯ÍŹ«Ë¾ 26 Â¥¾Û»áÊÒ

Èý¡¢±ÊÊÔÖ°Ô±

¼ÓÈë±ÊÊÔÖ°Ô±¹²56Ãû

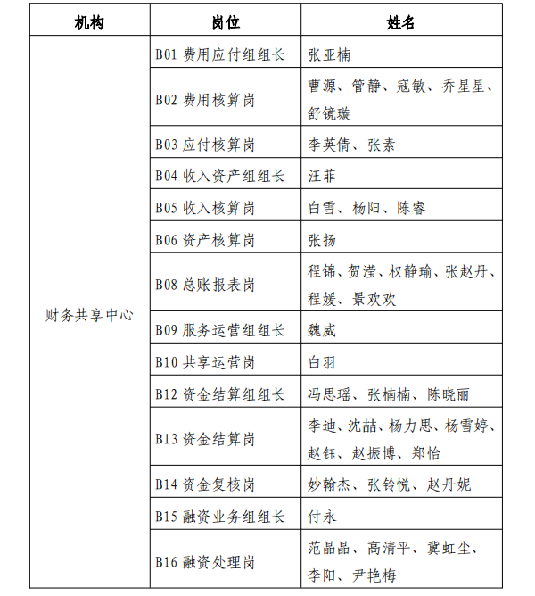
£¨Ò»£©²ÆÎñÓë×ʲúÖÎÀí²¿¸Úλ¼ÓÈë±ÊÊÔÖ°Ô±

1.png

£¨¶þ£©²ÆÎñ¹²ÏíÖÐÐĸÚλ¼ÓÈë±ÊÊÔÖ°Ô±

2.png

£¨Èý£©Éó¼ÆÖÐÐĸÚλ¼ÓÈë±ÊÊÔÖ°Ô±

3.png

ËÄ¡¢±ÊÊÔÐëÖª

£¨Ò»£©±ÊÊÔÖ°Ô±Ó¦ÓÚ8:40µÖ´ï¿Æ³¡ £¬³éÇ©¡¢Ç©µ½ºóÈ볡 ¡£ÇëЯ´ø×Ô¼ºÉí·ÝÖ¤£¨»òÓÐÓÃÆÚÄÚµÄÔÝʱÉí·ÝÖ¤£© £¬¿¼ÊÔʱ´ú½«Éí·ÝÖ¤¼þ°²ÅÅÔÚ¿¼Î»Íâ²à £¬ÒÔ±¸¼à¿¼Ö°Ô±Ä¥Á· ¡£

£¨¶þ£©±ÊÊÔÖ°Ô±Ó¦°´»®¶¨µÄʱ¼ä¡¢ËùÔÚ¼ÓÈ뿼ÊÔ £¬¿ª¿¼ºó²»µÃ½øÈë¿Æ³¡ ¡£

£¨Èý£©±¾´Î±ÊÊÔΪ±Õ¾í¿¼ÊÔ £¬Çë¼ÓÈë±ÊÊÔµÄÖ°Ô±×Ô±¸¿¼ÊÔÓñÊ £¬½øÈë¿Æ³¡ºóÐë½«ÒÆ¶¯µç»°¡¢ÖÇÄÜÊÖ±í¡¢µç×Ó¼Çʱ¾¡¢×ÊÁϵÈÎïÆ·°´¼à¿¼Ö°Ô±µÄÒªÇó·ÅÔÚÖ¸¶¨Î»Öà ¡£

£¨ËÄ£©±¾´Î±ÊÊÔ²»µÃÌáǰ½»¾í £¬Óɼ࿼ְԱÊÕÍêÊÔ¾í²¢ÇåµãÍê±Ïºó £¬·½¿ÉÍÑÀë¿Æ³¡ ¡£

£¨Î壩Òò¹Ê²»¿É¼ÓÈë±ÊÊ﵀ £¬ÊÓΪ×ÔÔ¸·ÅÆú ¡£



ÉÂÎ÷ÓÀÓ¯»á¹ÙÍø¹¤Òµ¼¯ÍÅÓÐÏÞÔðÈι«Ë¾

2026Äê2ÔÂ4ÈÕ


ÐÂÎÅ×ÊѶ


¹ØÓÚÓÀÓ¯»á¹ÙÍø
ÓÀÓ¯»á¹ÙÍø¼ò½é
×éÖ¯¹¹¼Ü
×ÊÖÊÉùÓþ
ÖÎÀíÍŶÓ
´óʼÇ
ÓÑÇéÁ´½Ó
ÏÂÔØÖÐÐÄ
ÐÂÎÅ×ÊѶ
֪ͨͨ¸æ
ÓÀÓ¯»á¹ÙÍøÐÂÎÅ
ϲ㶯̬
ÐÐÒµ×ÊѶ
ýÌ屨µÀ
ÊÓÆµÖÐÐÄ
ÆóÒµ·ç·¶
ÈýÇØÓÀÓ¯»á¹ÙÍø¹«Ë¾
ÓÍÆø¹¤³Ì¹«Ë¾
Ô°Çø¿ª·¢¹«Ë¾
ÖÐÊ¥ÇéÐι«Ë¾
Ñо¿Ôº
ÖÐÈØÊ¥Ì©¹«Ë¾
É»·Í¶
¸ü¶à
È˲Å×÷Óý
ÕÐÆ¸ÐÅÏ¢
Ô±¹¤Åàѵ
¼òÀú¹ÒºÅ
È˲ÅÕ½ÂÔ
ÆóÒµÎÄ»¯
ÆóҵʹÃü
Éú³¤Ô¸¾°
½¹µã¼ÛÖµ¹Û
ÆóÒµ¾«Éñ
ÆóÒµÕÜѧ
ÆóÒµÎÄ»¯¶¯Ì¬
´´Òµ´ó¿ÎÌÃ
µ³ÈºÊÂÇé
µ³½¨ÊÂÇé
¹¤»áÊÂÇé
µ³·çÁ®Õþ
ѧϰÎÄÏ×
Éç»áÔðÈÎ
´ÈÉÆ¹«Òæ
ÔðÈÎÀíÄî
ÂÌÉ«ÓÀÓ¯»á¹ÙÍø
ÔðÈα¨¸æ
Ͷ¸åÓÊÏ䣺tougao@sxhbjt.com

COPYRIGHT ? 2015 ÉÂÎ÷ÓÀÓ¯»á¹ÙÍø¹¤Òµ¼¯ÍÅÓÐÏÞÔðÈι«Ë¾ All Rights Reserved.ÊÖÒÕÖ§³Ö£ºÉÂÎ÷ÓÀÓ¯»á¹ÙÍøÖÇÐſƼ¼ÓÐÏÞ¹«Ë¾
ɹ«Íø°²±¸ 61019002000347ºÅ     ÉÂICP±¸15009596ºÅ-1

ÓÑÇéÁ´½Ó
ÍøÕ¾µØÍ¼