ÓÀÓ¯»á¹ÙÍø¼ò½é
Ϊ±£»¤ºÍ¸ÄÉÆÇéÐΣ¬·ÀÖÎÎÛȾºÍÆäËû¹«º¦£¬°ü¹Ü¹«ÖÚ¿µ½¡£¬ÍƽøÉú̬ÎÄÃ÷½¨É裬Ôö½ø¾¼ÃÉç»á¿ÉÒ»Á¬Éú³¤¡£½ÚÔ¼ºÍÑ»·Ê¹ÓÃ×ÊÔ´¡¢±£»¤ºÍ¸ÄÉÆÇéÐΡ¢Ôö½øÈËÓë×ÔȻе÷µÄ¾¼Ã¡¢ÊÖÒÕÕþ²ßºÍ²½·¥£¬Ê¹¾¼ÃÉç»áÉú³¤ÓëÇéÐα£»¤Ïàе÷¡£
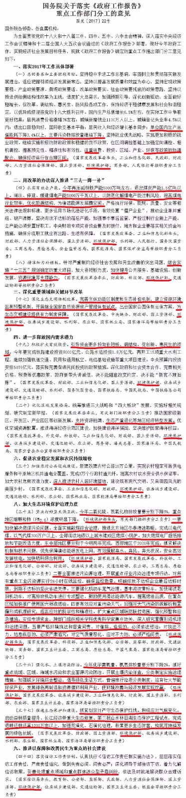
Âäʵ¡¶Õþ¸®ÊÂÇ鱨¸æ¡·£¬ÓÀÓ¯»á¹ÙÍø²¿·ÖÁìµ½ÄÄЩ»î¶ù£¿
¿ËÈÕ£¬¹úÎñÔºÕýʽÐû²¼¡¶¹ØÓÚÂäʵ<Õþ¸®ÊÂÇ鱨¸æ>ÖØµãÊÂÇ鲿·Ö·Ö¹¤µÄÒâ¼û¡·£¬¶àÏîÊÂÇéÓëÓÀÓ¯»á¹ÙÍø²¿·ÖÓйأ¬Ð¡±àÖðÒ»ÊáÀí£¬¹©Äú²Î¿¼¡£



COPYRIGHT ? 2015 ÉÂÎ÷ÓÀÓ¯»á¹ÙÍø¹¤Òµ¼¯ÍÅÓÐÏÞÔðÈι«Ë¾ All Rights Reserved.ÊÖÒÕÖ§³Ö£ºÉÂÎ÷ÓÀÓ¯»á¹ÙÍøÖÇÐſƼ¼ÓÐÏÞ¹«Ë¾
ɹ«Íø°²±¸ 61019002000347ºÅ ÉÂICP±¸15009596ºÅ-1